Внимание! Размещенный на сайте материал имеет информационно - познавательный характер, может быть полезен студентам и учащимся при самостоятельном выполнении работ и не является конечным информационным продуктом, предоставляемым на проверку.
Гидравлика → задачи по гидравлике → гидрогазодинамика
Артикул: гидр20
Автор решения: admin
Вентилятор всасывает атмосферный воздух через кольцевую трубу с внутренним диаметром d1 = 150 мм и внешним диаметром d2 = 300 мм. Статистическое давление воздуха в трубе…
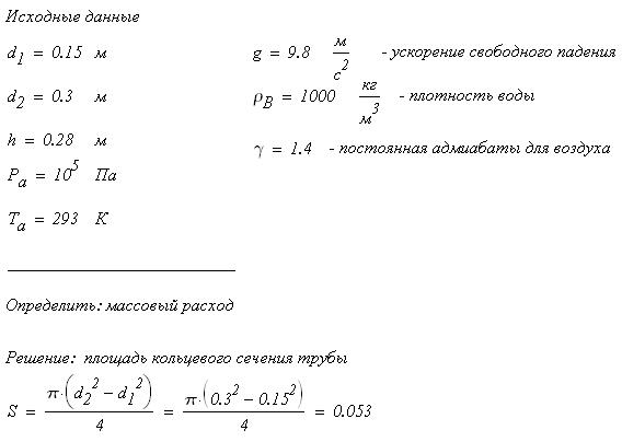
Вентилятор всасывает атмосферный воздух через кольцевую трубу с внутренним диаметром d1 = 150 мм и внешним диаметром d2 = 300 мм. Статистическое давление воздуха в трубе измеряется с помощью водяного дифференциального манометра, причѐм разность уровней h равна 280 мм. Атмосферное давление Ра=1·10 Па, температура воздуха Та =293 К. Найти массовый расход m воздуха. Течение считать одномерным, влиянием трения пренебречь.
Цена: 65.00р.
Часть готового решения
Цена: 65.00р.



